For Families

Every child is like a seed, and if provided with the right environment will evolve into a mighty tree. It is the responsibility of the parents to understand the child and provide the environment to evolve.

Positive Parenting

  • We believe that every parent is very sincere when it comes to the well-being of their child
  • We believe that every parent wants the best for their child
  • And that every child is unique and definitely different from the parents
  • We believe that Parenting is an opportunity provided to parents to
    • Bring up a child with positive discipline, confidence, decision making ability, values and compassion
    • Develop themselves and their perspectives
    • Evolve to the next level from a couple to parents
    • And nurture a happy family

However Parents …

  • Parents get caught in rat race to do ‘well’ and to provide for the future of the family
  • While raising their children, parents:
    • Rely on the way they were brought up
    • Push their children into the rat race of school – tuition – best college
    • Treat their children in a standard formula driven approach
    • Compare their children with others
    • Confuse their children with inconsistent messages about expectations from them
    • Spend more time on phone, chats and TV, than with children
    • Feel that purchasing goodies are sufficient to motivate a child

Resulting In …

  • Trying to be overly dominant, end up with a child with no personal discipline
  • Trying to be overly protective, end up destroying the confidence of the child
  • Trying to be over-rewarding, end up leaving out values and compassion from the upbringing process
  • Trying to be involved, end up over-parenting, leaving a child with poor decision making ability

Research Shows …

  • Positive parenting styles have superior effects on the children’s developmental outcomes than negative parenting styles
  • Positive Parenting Style
    • involvement with the child
    • monitoring the child
  • Negative Parenting Style
    • harsh physical discipline
    • parental rejection
    • over protection
    • excessive control
  • Research carried out by Hoshiar Sadiq Sangawi, John Adams and Nadja Reissland, Durham University, United Kingdom

Children feel …

  • Though not really intended by parents, but very often children brought up incorrectly feel:
    • Neglected
    • Left alone
    • Not recognised
    • Being a part of a crowd
    • Compared and assessed constantly
    • Disconnected with parents
    • Treated inconsistently
  • And these children slip into their own world for comfort and emotional support, and become mediocre far away from realizing their true potential

Impact on Children

Such children, who inspite of all material comforts being available:

  • Get carried away
  • Are emotionally dependent
  • Unable to make decisions
  • Find it difficult to engage with others
  • Do not rise to their potential in life

And at times, do things which leave parents thinking where did they go wrong while bringing up the children

Yancha

  • We are a Positive Practical Parenting and Child Development organization
  • We work with parents and help them raise their children well, thereby, empowering parents to transform their families

A Child Gives Birth to A Mother … Child is the Father of Man

Research Shows

  • Warm, involved and responsive parenting is usually crucial in building resilience
  • Parents who develop
    • open, participative communication
    • problem-centred coping
    • confidence and
    • flexibility tend to manage stress well
  • And help their families to do the same
  • Joseph Rowntree Foundation

Yancha Approach

  • Over twenty six sessions and interaction with Yancha Guides, parents will be able to bring up their children up to their potential and
    • Bring up a child with positive discipline
    • Develop confidence in the child
    • Enable the child make decisions
    • Develop the right values and compassion

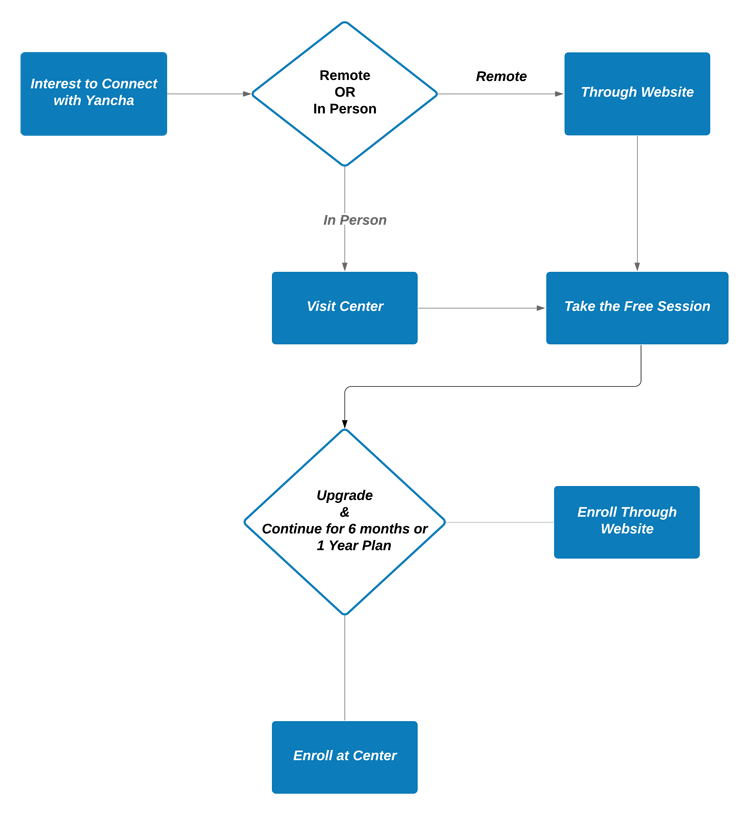
How does Yancha Flow into your Life?

Session Flow – For One Session

Lessons for Life

Be caring and gentleWhen happy, think of the unfortunate always
Do something about it, use internet rightlyTake care of your health
Be disciplined and work hardHappiness is in being together
Care is important, not mindless loveDo not carry a grudge
Replace fear with understanding, get over fearHave no fear, if you are doing the right thing
Enjoy what you readHave positive thoughts to overcome fear
Don’t blindly follow others, use your judgmentBe creative, love nature and protect it
Spend money judiciouslySpread happiness among all
Believe in yourself, do not be stubbornDo the right thing, what your heart tells you to do
Appreciate the differencesCelebrate every occasion
Do not seep biases into children, let them evolveGive value to things money can’t buy
Think before you actLove and care for animals
Gain clarity, don’t lose your mindDo not discriminate

Research Shows

  • There are three major periods that you will go through to form your values and your personality according to the sociologist Morris Massey. The three major periods are the Imprint period, the Modelling period and the Socialisation period.
  • The Imprint Period – From birth until the age of 7 you are like a sponge. You pick up and store everything that goes on in your environment. You get your basic programming between the ages of 2 and 4. By the time you are age 4 most of your major programming has occurred. During this time, you will unconsciously pick up on your parent’s behaviour.
  • The Modelling Period – According to Massey, the ages 8 to 13 are the modelling period. Between this age, you begin to consciously and unconsciously model basic behaviours. At age 8 you begin to notice that there are people outside yourself and through to age 13 you start to look at the goings on in the world. You notice the behaviour of friends and family, and you start to model them
  • Socialisation Period – This period occurs through the years 14 to 21. You go through a period where social interaction begins with other people. As a young adult, this is when you pick up relationships and social values, most of which will be used through the rest of your life.

The Scenario

  • ‘Mamma, I want to go out and play,’ said Rohan
  • ‘Okay, but do not go cycling on the main road,’ said Mamma
  • ‘There is no one to play with so I came back,’ said Rohan, returning in a short while
  • ‘But then I can see so many children on the ground playing football. Why don’t you play with them,’ said Mamma
  • ‘They play very rough. I do not like to play with them,’ said Rohan
  • ‘Okay. Come then. There is a very good TV serial about to start. I need to watch it,’ said Mamma. ‘You finish your homework.’
  • ‘I have completed my homework,’ said Rohan. ‘Can I watch cartoon?’
  • ‘Ok. But only for 20 minutes. My serial starts after that,’ said Mamma as she switched to a cartoon channel.

A worried Mamma, not knowing what to do

Scenario – Yancha Approach

  • ‘Mamma, I want to go out and play,’ said Rohan
  • ‘Okay, but do not go cycling on the main road,’ said Mamma
  • ‘There is no one to play with so I came back,’ said Rohan, returning in a short while
  • ‘But then I can see so many children on the ground playing football. Why don’t you play with them,’ said Mamma
  • ‘They play very rough. I do not like to play with them,’ said Rohan
  • ‘So which games do you like to play,’ said Mamma
  • ‘I like Badminton, Table Tennis, Swimming,’ said Rohan
  • ‘You know Rohan, when I was a child, I used to play badminton a lot. I have lost touch now. Will you play with me. I need to get some exercise too,’ asked Mamma
  • ‘But we do not have the rackets and the shuttle,’ said Rohan
  • ‘We will buy them over the weekend. Let us go to the field to see where we can play. There should not be too much of strong winds,’ said Mamma, as they got up to go to the field.

Mamma wanted to figure out a way to get Rohan to play with the other children, and she initiated the process

Yancha Wheel

Enrol with Yancha.in to evolve yourself and your child with the Yancha Advantage

Pricing

  • INR 25,000 for a child for the 1 year program
  • Sessions can be delivered by web-based platform or
  • A mix of classroom session – large group – small group and individual; followed by web based interactions